This project is based on the AddressBook-Level3 project created by the SE-EDU initiative.
{ list here sources of all reused/adapted ideas, code, documentation, and third-party libraries -- include links to the original source as well }
Refer to the guide Setting up and getting started.
The Architecture Diagram given above explains the high-level design of the App.
Given below is a quick overview of main components and how they interact with each other.
Main components of the architecture
Main (consisting of classes Main and MainApp) is in charge of the app launch and shut down.
The bulk of the app's work is done by the following four components:
UI: The UI of the App.Logic: The command executor.Model: Holds the data of the App in memory.Storage: Reads data from, and writes data to, the hard disk.Commons represents a collection of classes used by multiple other components.
How the architecture components interact with each other
The Sequence Diagram below shows how the components interact with each other for the scenario where the user issues the command delete 1.
Each of the four main components (also shown in the diagram above),
interface with the same name as the Component.{Component Name}Manager class (which follows the corresponding API interface mentioned in the previous point).For example, the Logic component defines its API in the Logic.java interface and implements its functionality using the LogicManager.java class which follows the Logic interface. Other components interact with a given component through its interface rather than the concrete class (reason: to prevent outside component's being coupled to the implementation of a component), as illustrated in the (partial) class diagram below.
The sections below give more details of each component.
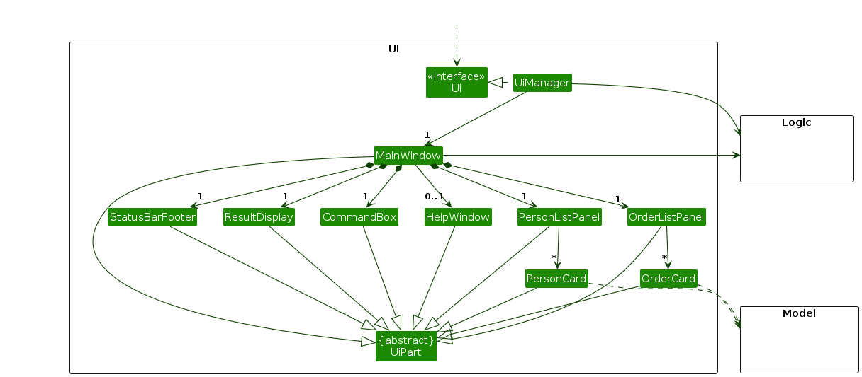
The API of this component is specified in Ui.java
The UI consists of a MainWindow that is made up of parts e.g.CommandBox, ResultDisplay, PersonListPanel, OrderListPanel,StatusBarFooter etc. All these, including the MainWindow, inherit from the abstract UiPart class which captures the commonalities between classes that represent parts of the visible GUI.
The UI component uses the JavaFx UI framework. The layout of these UI parts are defined in matching .fxml files that are in the src/main/resources/view folder. For example, the layout of the MainWindow is specified in MainWindow.fxml
The UI component,
Logic component.Model data so that the UI can be updated with the modified data.Logic component, because the UI relies on the Logic to execute commands.Model component, as it displays Person object residing in the Model.API : Logic.java
Here's a (partial) class diagram of the Logic component:
The sequence diagram below illustrates the interactions within the Logic component, taking execute("delete 1") API call as an example.
Note: The lifeline for DeleteCommandParser should end at the destroy marker (X) but due to a limitation of PlantUML, the lifeline continues till the end of diagram.
How the Logic component works:
Logic is called upon to execute a command, the user input is passed to an AddressBookParser object which in turn creates a parser that matches the command (e.g., DeleteCommandParser) and uses it to parse the command.Command object (more precisely, an object of one of its subclasses e.g., DeleteCommand) which is executed by the LogicManager.Model (e.g., to delete a person and all his/her orders).Model that occur before the delete operations (e.g., retrieving the currently displayed list of persons).CommandResult object which is returned back from Logic.Here are the other classes in Logic (omitted from the class diagram above) that are used for parsing a user command:
How the parsing works:
AddressBookParser class creates an XYZCommandParser (XYZ is a placeholder for the specific command name e.g., AddCommandParser) which uses the other classes shown above to parse the user command and create a XYZCommand object (e.g., AddCommand) which the AddressBookParser returns back as a Command object.XYZCommandParser classes (e.g., AddCommandParser, DeleteCommandParser, EditOrderCommandParser, ...) inherit from the Parser interface so that they can be treated similarly where possible e.g, during testing.API : Model.java
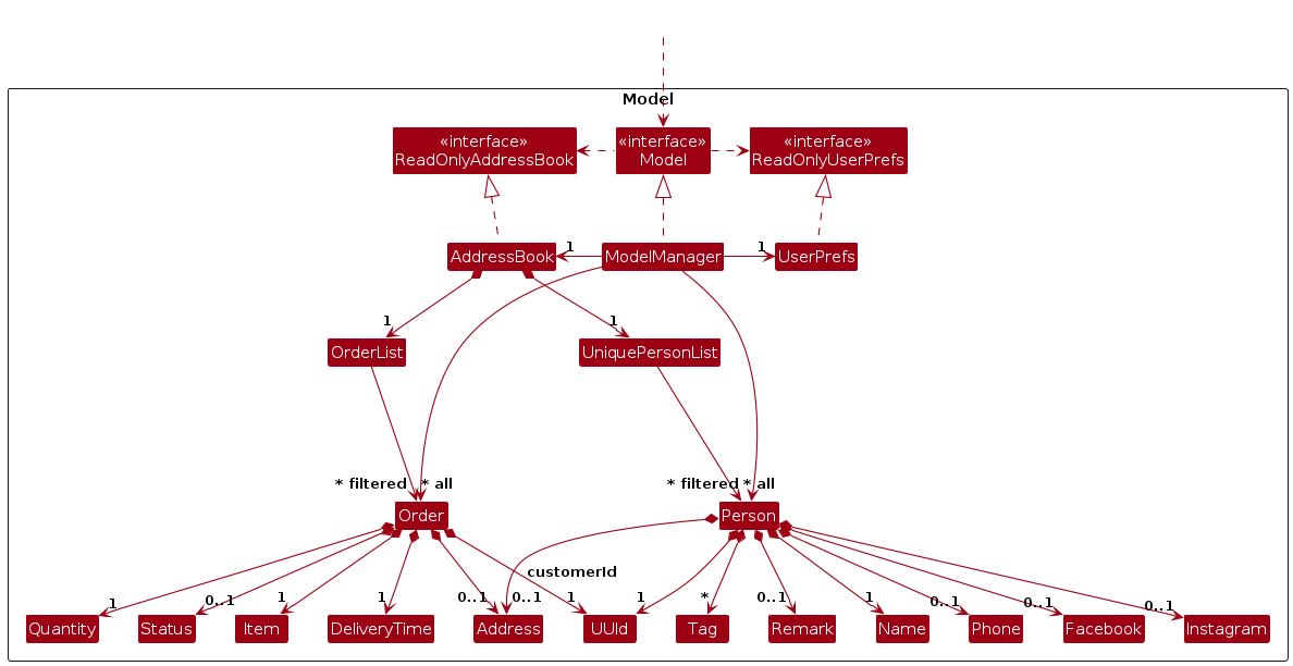
The Model component,
Person objects (contained in a UniquePersonList object) and all Order objects (contained in a OrderList object).Person objects and Order objects (e.g., results of a search query) as separate filtered lists which are exposed to outsiders as unmodifiable ObservableList<Person> and ObservableList<Order> that can be 'observed' e.g. the UI can be bound to this list so that the UI automatically updates when the data in the list change.UserPref object that represents the user’s preferences. This is exposed to the outside as a ReadOnlyUserPref objects.Model represents data entities of the domain, they should make sense on their own without depending on other components)Note: An alternative (arguably, a more OOP) model is given below. It has a Tag list in the AddressBook, which Person references. This allows AddressBook to only require one Tag object per unique tag, instead of each Person needing their own Tag objects.

API : Storage.java
The Storage component,
AddressBookStorage and UserPrefStorage, which means it can be treated as either one (if only the functionality of only one is needed).Model component (because the Storage component's job is to save/retrieve objects that belong to the Model)Classes used by multiple components are in the seedu.address.commons package.
This section describes some noteworthy details on how certain features are implemented.
The proposed undo/redo mechanism is facilitated by VersionedAddressBook. It extends AddressBook with an undo/redo history, stored internally as an addressBookStateList and currentStatePointer. Additionally, it implements the following operations:
VersionedAddressBook#commit() — Saves the current address book state in its history.VersionedAddressBook#undo() — Restores the previous address book state from its history.VersionedAddressBook#redo() — Restores a previously undone address book state from its history.These operations are exposed in the Model interface as Model#commitAddressBook(), Model#undoAddressBook() and Model#redoAddressBook() respectively.
Given below is an example usage scenario and how the undo/redo mechanism behaves at each step.
Step 1. The user launches the application for the first time. The VersionedAddressBook will be initialized with the initial address book state, and the currentStatePointer pointing to that single address book state.
Step 2. The user executes delete 5 command to delete the 5th person in the address book. The delete command calls Model#commitAddressBook(), causing the modified state of the address book after the delete 5 command executes to be saved in the addressBookStateList, and the currentStatePointer is shifted to the newly inserted address book state.
Step 3. The user executes add n/David … to add a new person. The add command also calls Model#commitAddressBook(), causing another modified address book state to be saved into the addressBookStateList.
Note: If a command fails its execution, it will not call Model#commitAddressBook(), so the address book state will not be saved into the addressBookStateList.
Step 4. The user now decides that adding the person was a mistake, and decides to undo that action by executing the undo command. The undo command will call Model#undoAddressBook(), which will shift the currentStatePointer once to the left, pointing it to the previous address book state, and restores the address book to that state.
Note: If the currentStatePointer is at index 0, pointing to the initial AddressBook state, then there are no previous AddressBook states to restore. The undo command uses Model#canUndoAddressBook() to check if this is the case. If so, it will return an error to the user rather
than attempting to perform the undo.
The following sequence diagram shows how an undo operation goes through the Logic component:
Note: The lifeline for UndoCommand should end at the destroy marker (X) but due to a limitation of PlantUML, the lifeline reaches the end of diagram.
Similarly, how an undo operation goes through the Model component is shown below:
The redo command does the opposite — it calls Model#redoAddressBook(), which shifts the currentStatePointer once to the right, pointing to the previously undone state, and restores the address book to that state.
Note: If the currentStatePointer is at index addressBookStateList.size() - 1, pointing to the latest address book state, then there are no undone AddressBook states to restore. The redo command uses Model#canRedoAddressBook() to check if this is the case. If so, it will return an error to the user rather than attempting to perform the redo.
Step 5. The user then decides to execute the command list. Commands that do not modify the address book, such as list, will usually not call Model#commitAddressBook(), Model#undoAddressBook() or Model#redoAddressBook(). Thus, the addressBookStateList remains unchanged.
Step 6. The user executes clear, which calls Model#commitAddressBook(). Since the currentStatePointer is not pointing at the end of the addressBookStateList, all address book states after the currentStatePointer will be purged. Reason: It no longer makes sense to redo the add n/David … command. This is the behavior that most modern desktop applications follow.
The following activity diagram summarizes what happens when a user executes a new command:
Aspect: How undo & redo executes:
Alternative 1 (current choice): Saves the entire address book.
Alternative 2: Individual command knows how to undo/redo by itself.
delete, just save the person being deleted).{more aspects and alternatives to be added}
{Explain here how the data archiving feature will be implemented}
Target user profile:
Value proposition: Manage customer profiles and track food orders significantly faster than a typical mouse/GUI-driven app.
Priorities: High (must have) - * * *, Medium (nice to have) - * *, Low (unlikely to have) - *
| Priority | As a … | I want to … | So that I can… |
|---|---|---|---|
* * * | First-time user | Add a customer with their name and at least one contact field (phone, email, IG, Telegram, or address) | Maintain a centralized database of my customers regardless of which platform they use to contact me |
* * * | User | Delete customer profiles | Remove customers who no longer order from me and keep my customer database clean |
* * * | Seller with many customers | View a list of all my customers | View my customer base at a glance |
* * * | User | Add new food orders for a specific customer (item, quantity, time, destination, status) | Record new orders as they arrive from different message platforms |
* * * | User | Delete food orders by a specific customer | Keep my records updated when a customer cancels their order |
* * * | Conscientious seller | View a specific customer's order history alongside their contact details | Quickly understand their past preferences and current pending requests before responding to their messages |
* * * | Busy seller with many orders | View a list of all upcoming food orders across my entire customer base | Plan my order preparation schedule and ensure no orders are missed during peak periods |
** | Seller with many customers | Search for specific customers by name | Quickly retrieve customer details without scrolling through a long list |
** | Seller with many customers | Search for customers by their phone number, Instagram handle, or Telegram handle | Quickly identify a returning customer even if I only have their social media handle or phone number |
** | User | Edit customer details including their name, phone number, delivery address or social media handles | Update addresses or contact numbers when they change |
** | User | Edit existing order details for any customer | Keep my records updated when a customer edits their request |
** | Conscientious seller | Categorize customers by type (e.g., Corporate, Regular, New) | Tailor my marketing efforts based on customer type to build long-term relationships |
** | Conscientious seller | Add special notes for each user (“prefers weekend delivery”, “no chilli” etc) | Deliver a more personalised service |
** | Conscientious seller | Record the dietary restrictions of each customer (e.g., vegan, no peanuts) | Avoid preparing products that are potentially harmful for them |
* | User | Upload a profile picture for a customer contact | Visually verify a customer's identity during order handovers and reduce the risk of record-entry errors for customers with similar names |
* | User | Store contact details of ingredient suppliers separately | Maintain a clear separation between my customers and my ingredient providers |
(For all use cases below, the System is BZNUS and the Actor is the user, unless specified otherwise)
Use case: UC01 - Add Customer
MSS:
Seller chooses to add a new customer.
BZNUS requests for the customer details.
Seller enters the requested details.
BZNUS saves the contact information.
BZNUS shows a success message to show the customer is added.
Use case ends.
Extensions:
3a. BZNUS detects invalid or missing mandatory data (e.g., blank name).
3a1. BZNUS requests for the correct data.
3a2. Seller enters new data.
Steps 3a1-3a2 are repeated until the data entered are correct.
Use case resumes from step 4.
*a. At any time, Seller chooses to cancel adding a customer.
*a1. BZNUS discards the input and returns to the previous view.
Use case ends.
Use case: UC02 - Delete Customer
Guarantees:
MSS:
User enters the delete customer command along with the specified customer.
BZNUS deletes the customer from the system.
BZNUS deletes all orders associated with the customer from the system.
BZNUS shows a success message to show the customer is deleted.
BZNUS updates the displayed list to exclude the deleted customer.
Use case ends.
Extensions:
1a. BZNUS detects invalid or missing fields.
1a1. BZNUS displays an error message.
1a2. User updates the entered details.
Steps 1a1-1a2 are repeated until the information entered is valid.
Use case resumes from step 2.
Use case: UC03 - Edit Customer
MSS:
User chooses to edit a specific customer profile.
BZNUS displays the current contact details and allows editing.
User enters the updated details.
User saves the changes.
BZNUS updates the profile and displays the revised details.
Use case ends.
Extensions:
3a. BZNUS detects invalid data (e.g., letters in a phone number field).
3a1. BZNUS requests for the correct data.
3a2. Seller enters new data.
Steps 3a1-3a2 are repeated until the data entered are correct.
Use case resumes from step 4.
Use case: UC04 - Add tags to customers
MSS:
User chooses to add tags to a specific customer profile.
User inputs the desired tags (e.g., "corporate", "vegan", "weekend delivery").
User saves the tags.
BZNUS updates the customer profile to display the new tags.
Use case ends.
Use case: UC05 - Search customer information
MSS:
User enters search keywords (e.g., name, phone number, delivery address).
BZNUS retrieves and displays a list of customer profiles matching the keywords.
Use case ends.
Extensions:
1a. BZNUS detects no matching customers for the entered keyword.
1a1. BZNUS displays a message indicating no results were found.
Use case ends.
Use case: UC06 - Add order
Guarantees:
MSS:
User enters the order command along with the order details.
BZNUS stores the new order.
BZNUS shows a success message to indicate the order is added.
BZNUS updates the displayed list to include the order.
Use case ends.
Extensions:
1a. BZNUS detects invalid or missing fields.
1a1. BZNUS displays an error message.
1a2. User updates the entered details.
Steps 1a1-1a2 are repeated until the information entered is correct.
Use case resumes from step 2.
Use case: UC07 - Delete order
Guarantees:
MSS:
User enters the delete order command along with the order to be deleted.
BZNUS removes the specified order from the system.
BZNUS shows a success message to indicate the order is deleted.
BZNUS updates the displayed list to exclude the deleted order.
Use case ends.
Extensions:
1a. BZNUS detects invalid or missing fields.
1a1. BZNUS displays an error message.
1a2. User updates the entered details.
Steps 1a1-1a2 are repeated until the information entered is valid.
Use case resumes from step 2.
17 or above installed.Given below are instructions to test the app manually.
Note: These instructions only provide a starting point for testers to work on; testers are expected to do more exploratory testing.
Initial launch
Download the jar file and copy into an empty folder
Double-click the jar file Expected: Shows the GUI with a set of sample contacts. The window size may not be optimum.
Saving window preferences
Resize the window to an optimum size. Move the window to a different location. Close the window.
Re-launch the app by double-clicking the jar file.
Expected: The most recent window size and location is retained.
{ more test cases … }
Deleting a person while all persons are being shown
Prerequisites: List all persons using the list command. Multiple persons in the list.
Test case: delete 1
Expected: First contact is deleted from the list. Details of the deleted contact shown in the status message. Timestamp in the status bar is updated.
Test case: delete 0
Expected: No person is deleted. Error details shown in the status message. Status bar remains the same.
Other incorrect delete commands to try: delete, delete x, ... (where x is larger than the list size)
Expected: Similar to previous.
{ more test cases … }